温馨提示:人教版小学一年级音乐下册教师教学用书五教学设计案例的图片如果出现 "进度条" 说明图片正在加载中,请耐心等候...,如果加载太久,请刷新一下页面重新加载。。。
为了方便学习,您可以下载完整版的课本,方便离线学习使用!
人教版小学一年级音乐下册教师教学用书第一单元红灯停绿灯行
人教版小学一年级音乐下册教师教学用书一教学内容分配建议表
人教版小学一年级音乐下册教师教学用书二教学要求
人教版小学一年级音乐下册教师教学用书三教学准备
人教版小学一年级音乐下册教师教学用书四教材分析
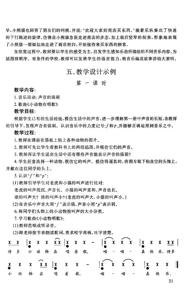
人教版小学一年级音乐下册教师教学用书五教学设计案例
人教版小学一年级音乐下册教师教学用书六教学评估
人教版小学一年级音乐下册教师教学用书七相关参考资料
人教版小学一年级音乐下册教师教学用书第二单元春天来了
人教版小学一年级音乐下册教师教学用书第三单元音乐中的动物
人教版小学一年级音乐下册教师教学用书第四单元五十六朵花
人教版小学一年级音乐下册教师教学用书第五单元我们多快乐
人教版小学一年级音乐下册教师教学用书一教学内容分配建议
人教版小学一年级音乐下册教师教学用书第六单元藏猫猫
人教版小学一年级音乐下册教师教学用书我的“音乐网页”